问:我女儿发烧了,需要用药吗?
答:给新生儿用退烧药前,一定要咨询医生。再次强调,未满3个月的新生儿发烧,一定要咨询医生或者直接去医院看急诊。
要记住,发烧是身体在对抗感染的表现。医生开退烧药是为了缓解孩子的不适(对于大人也是同样的)。孩子不那么难受之后,你可以给他喝流食(冰棒也行),避免因发烧造成脱水。如果孩子状态好,食欲也不错,那就没必要吃药。因为发烧本身并没什么,而且很可能会自行退烧。
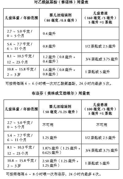
按照剂量喂食对乙酰氨基酚(泰诺林)或者布洛芬(美林或艾德维尔)等退烧药。千万别给孩子服用阿司匹林,因为它会引起瑞氏综合征,损伤大脑和肝脏。布洛芬(只适用6个月以上的婴儿)的药效能持续6~8小时,而泰诺林只能持续4~6小时。两种药都是按照体重给药。如果你不确定孩子的正确用量,用药前咨询儿科医生或药剂师。为避免发生用药过量 意外,要仔细阅读药品的包装标签,并每次都使用该药品自带的滴管或量杯。

提示:婴幼儿的配方药浓度不同。例如,2岁幼儿一次服用1茶匙(5毫升)的儿童用对乙酰氨基酚,但是婴儿一次只需服用2滴管(滴管的最上线)或1.6毫升的对乙酰氨基酚。也就是说,婴儿的服用剂量还不到幼儿的1/3。
(如果退烧后,孩子仍精神不振,或者用药需要超过4天,请致电儿科医生。)
问:出牙会导致发烧吗?
答:虽然许多家长有时会发现孩子发热或低烧,但是出牙并不是造成发烧的直接原因。如果孩子出牙时发烧,很可能是其他原因导致的,比如感冒或者其他隐性疾病。即使没有发烧,出牙的过程也很不舒服,小牙们努力地破床而出,会让孩子流口水、烦躁不安,那滋味儿真不好受。对于婴幼儿来说,可以使用适量的对乙酰氨基酚,并让孩子咬冷藏后的牙胶(对于会走路的孩子,也可以给冰棒),来缓解出牙的不适。根据体温高低,和孩子状态的判断,你可以选择观察孩子1~2天,或者直接咨询医生。
问:孩子接种疫苗后发烧了,我该担心吗?
答:疫苗可预防孩子感染危险疾病和致命疾病。一般来说,疫苗的安全性较高,且很少引起激烈反应。轻微反应包括低烧和烦躁,但会很快消失。接种疫苗后,针眼部位可能会出现红肿或不适。还有一种疫苗常见的副作用是针眼部位皮肤下会有豌豆大小的肿块。这没什么大碍,肿块会在几星期以内自行消失。
新生儿接种疫苗后,可能出现发烧症状,此时应迅速就医。未满3个月的婴儿出现的任何发烧都需要进行诊断。
一些婴幼儿也会在接种疫苗后发烧。如果只是轻微发热而无其他症状就不必担心。如果体温超过38℃或者孩子看起来状态不佳,则可以给他服用适量的儿童用对乙酰氨基酚。儿科医生可能会推荐孩子下次注射疫苗前服用对乙酰氨基酚,或在注射后24小时根据需要服用。
切记,如果新生儿体温达到或超过38℃,一定要致电儿科医生;如果婴幼儿持续发烧24小时以上,或体温超过39℃,致电儿科医生。如发生其他极为罕见的副作用,如全身红疹、抽搐、针眼附近大面积肿胀或针眼红肿、持续哭闹达3小时以上或极度昏睡,也要致电儿科医生。
问:发高烧会烧坏脑子吗?
答:发烧会烧坏脑子只是民间传闻。由感染引起的发烧不会导致脑部损伤,只有体温达到42.2℃以上,才会造成脑部损伤。脑部损伤一般发生在超高温情况下,比如大热天被困在汽车里, 而类似感冒或耳部感染等普通疾病引起的发烧不会造成脑损伤。所以,千万别把孩子一个人留在车里。
问:我的孩子刚刚抽搐了,被送到急诊室。医生检查后告诉我们是热性惊厥(高温惊厥)。这是什么病?
答:热性惊厥是由体温升高引起的抽搐。在6个月~5岁的孩子中的发病率不到5%。体温特别快速增加时,易发此病。事实上,许多家长将孩子送至儿科医生处或急诊室的时候只关注孩子抽搐,并没留意孩子发烧了,直到医生测量了体温,他们才知道孩子在发烧。
尽管热性惊厥会让家长惊慌失措,但也没那么可怕,甚至几分钟之内就会停止。这不会造成脑部损伤,也不会影响孩子 将来的智力或行为。出现过热性惊厥的孩子将来也不一定会得癫痫病。发过热性惊厥的孩子中有1/3会再次发作,特别是有家族史的孩子再次发作可能性更大。如果孩子出现过热性惊厥,要多咨询医生。医生可能会建议在发病期间持续使用退烧药。
虽然这建议有点废话:孩子第一次发作热性惊厥时,一定要在第一时间联系儿科医生进行全面检查。如果孩子之前发作过热性惊厥,一定要咨询医生以下问题: 以后再次高烧或惊厥时,应该如何处理;当情况与上次不同时,是否应该再次致电咨询?
(本文选自《妈妈育儿热线》,7折购书(会员5.6折),请长按或扫描下方二维码)
